Crafting experience...
10/12/2025
A Project Made By
Caroline Veloso
Graphic
Temitope Adeyelu
Other
Negra Hodzic
Engineer
Amarachukwu Eze
Data
Dunja Gvozdenovic
Engineer
Submitted for
Built At
HuddleHive's WIT Hackathon #4
Hosted By

🎯 Framing the Problem
💡 Our Idea
👥 How It Works
🧬 Personalization That Feels Human
🧠 Behind the Scenes — How We Built It
⚙️ Core Architecture Flow
💬 Use Cases
🔧 Technical Highlights
🏆 Accomplishments
🔮 Next Steps
💼 Business Plan & Market Positioning
Fitness isn’t just physical — it’s emotional and relational.
People stay consistent when they feel guided, seen, and supported. Yet today:
In-person coaching is expensive, limited by location, and not always available when travelling.
Fitness apps and online videos feel generic — they can’t sense how you’re feeling, adjust intensity, or give real feedback.
Coaches themselves lose opportunities when clients train remotely.
The result?
Most people struggle to maintain consistent, effective workouts without real-time feedback or personal connection.
Silvera × HoloCoach bridges that gap.
It’s an AI-powered voice trainer that keeps users connected to real human coaches — turning every workout into a personalized, hands-free conversation.
Instead of replacing trainers, it extends their presence:
clients can continue training with their coach’s voice, tone, and motivational style even when apart.
“When your coach can’t be there, Silvera × HoloCoach makes sure their voice still can.”
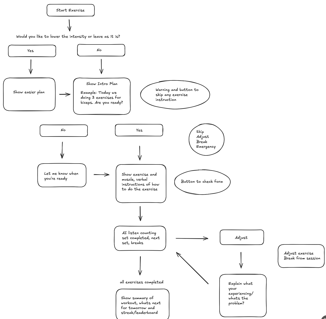
Each session feels like training with your real coach:
You say: “Start exercise.”
The AI greets you and explains today’s plan — for example:
“We’re focusing on biceps today: three exercises, 10 reps each.”
During the workout, you control everything by voice — in your own words.
You don’t need to memorise commands — the AI understands intent naturally.
It uses a local LLM to interpret your speech logically, no matter how you phrase it:
“Lower intensity” / “Make it easier” → Adjusts the plan
“Skip this one” / “Next exercise” → Moves forward
“I need a break” / “Rest a bit” → Starts rest timer
“Stop for a sec” / “Emergency” → Pauses session safely
After completion, the AI summarises your progress and suggests what’s next — adapting to your energy and preferences.
Every interaction feels natural, motivational, and human — not robotic.
Silvera allows users to choose or import coach personas:
🎧 Gen Z motivator — energetic and upbeat
🧘 Calm wellness mentor — gentle, balanced tone
💪 Military-style trainer — discipline and drive
👤 Your real coach — voice-cloned version of your personal trainer
These personas preserve real expertise and emotional authenticity, while AI adapts intensity, pace, and form to each user’s comfort level.
The system is built around a three-layer architecture designed for flexibility, safety, and responsiveness.
Displays the current workout, progress tracker, and voice-command interface.
Enables fully hands-free control through natural conversation.
Manages the finite-state machine for each workout phase: Ready → Active → Rest → Adjust → Complete.
Validates every AI instruction for safety and coherence.
Handles real-time updates and syncs with the frontend seamlessly.
Acts as the decision-maker, parsing user intent (e.g., “add 2 more reps”) and converting it into structured actions.
Every output is validated using Zod schemas — ensuring no unsafe commands or invalid logic.
Together, these layers create real-time, conversational coaching powered by local AI — no external APIs required.

User → Speech → AI Decision (JSON Output)
↓
Backend (Tool Execution)
↓
Frontend (Updated State Display)
Example:
{
"decision": "tool",
"assistant_say": "Logged 10 reps of push-ups. Set 1 complete.",
"tool": "log_rep",
"args": { "reps": 10 }
}
User Type | Scenario | Benefit |
|---|---|---|
🧍♀️ Traveler | Keeps training with their coach’s AI voice while abroad | Consistency & comfort |
🏠 Home user | Exercises safely at home, hands-free | Guidance without distraction |
🧘 New beginner | Learns proper form & pacing with gentle AI coaching | Safety & confidence |
🏋️ Trainer | Uploads routines & voice for clients | Extends reach & income potential |
Component | Tech | Description |
|---|---|---|
Frontend | React + Vite + Web Speech API | Real-time voice interface |
Backend | Node.js + Express + Zod | Finite-state controller + validation |
AI | Ollama + Llama 3.2 | Local LLM reasoning + intent parsing |
Data | JSON state + logs | Tracks exercise sessions |
Tools | REST APIs + Debug logs | Reliable voice-to-action loop |
✅ Fully functional voice-driven workout loop
✅ AI decision-to-function pipeline with validation
✅ Scalable policy system for tool actions
✅ Hands-free frontend with visual status + command buttons
✅ Foundation for AI vision and adaptive training
👁️ AI Vision — Posture and form correction
🗣️ Coach Voice Cloning — Bring real trainers’ voices into users’ workouts (ElevenLabs)
💬 Social Features — Leaderboards, streaks, and community challenges
🧩 Adaptive Weekly Planner (Data-Informed AI):
Built using the dataset provided by HoloCoach, which contains detailed parameters such as:
Exercise type and intensity levels
Recommended progressions
Medical conditions and safe modifications
Fatigue and recovery patterns
In the future, this dataset will be used to train the model so that the AI can reason intelligently about user feedback.
When a user says something like:
“My shoulder hurts,”
“I’m feeling fatigue,” or
“I have a knee issue,”
the system will interpret these inputs and adjust the workout plan dynamically — referencing real trainer insightsembedded in the data.
This means every recommendation is grounded in human expertise, ensuring that AI-guided adjustments remain safe, logical, and medically informed.
Silvera × HoloCoach transforms how gyms, coaches, and members stay connected beyond physical sessions.
Instead of competing with trainers or selling individual subscriptions, our model partners with gyms and training centers through a simple licensing model.
Gyms license the platform and offer it as an exclusive member benefit.
Trainers upload their voice, routines, and motivational style, while members can:
Train remotely with their coach’s familiar voice, maintaining connection even when travelling.
Use the app in-gym through earphones to follow form cues and rep counts hands-free.
This creates a seamless extension of real coaching, not a replacement.
Gyms retain clients and modernize their digital offerings.
Trainers extend their reach and income without extra workload.
Users enjoy continuity, motivation, and safe, personal workouts anywhere.
Silvera × HoloCoach sits in a unique niche between:
Traditional fitness apps (too generic)
Virtual trainers (too detached)
AI companions (too impersonal)
We combine human coaching authenticity with AI adaptability — a hybrid model the industry is ready for.
Our goal: Make every gym a connected ecosystem where AI amplifies the trainer’s presence, not replaces it.